:::

校園公告

公告主旨 有關國中部八年級人類乳突病毒疫苗第 2 劑接種通知及注意事項
發佈日期 2026 年 3 月 06 日
發佈單位 健康中心
公告類別 行政公告, 防疫專區
公告等級 重要
點閱次數 202
公告內容

國中部八年級家長您好

有關人類乳突病毒第二劑施打通知及注意事項

一、日期: 115 年 03 月 10 日(二)上午 08:10 ~ 10:30

二、地點:本校 1 樓 健康中心

三、班級施打時間及日期已通知各班導師,當日除非必要圓因外,請勿請假及遲到,並依表訂時間提早 5 分鐘 至一樓家長會門口排隊集合,不用攜帶健保卡。

四、當日因故無法施打者,設站後隔日將發放「補接種單」。

屆時需攜帶「健保卡」、「學校發的補接種單」、「同意書」至合約公費9價人類乳突病毒接種醫療院所補接種。

五、施打完成後將會透過班導發回「接種卡」,請自行保管,疫苗效期約 10 年,日後再自行評估是否補加追種。

 

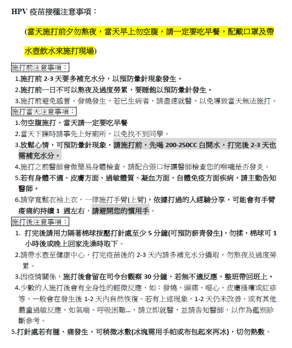
  • 9HPV注意事項照片

 

 

 

 

相關附件